Phác thảo mẫu xe Smart ba chỗ
(Dân trí) - Chuyên trang <i>Autocar</i> của Anh đã có được những bản vẽ phác thảo một mẫu xe Smart ba chỗ, cho thấy quyết tâm của Mercedes trong việc sản xuất các mẫu xe phục vụ giao thông đô thị.

Mercedes đang "phản đòn" sự cạnh tranh ngày một mạnh mẽ của Toyota, với mẫu iQ, và một số mẫu xe sắp ra mắt của các đồng hương Audi và BMW.
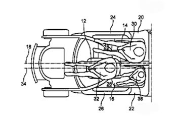
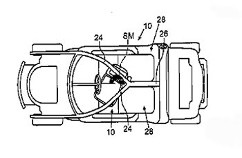
Các bản vẽ cho thấy mẫu xe 3 chỗ mới của Smart có những đường nét thiết kế mà McLaren dùng cho xe đua Công thức 1, như kiểu ghế lái nằm chính giữa, phía sau là hai ghế phụ - có thể ứng dụng vào thực tế nhờ thiết kế cơ sở gầm bệ động cơ đặt sau đang dùng cho mẫu Smart Fortwo hiện nay.
Thiết kế đặc biệt này được áp dụng nhằm thay thế hai phiên bản mui trần và coupe đã bị loại khỏi danh mục sản phẩm của Smart từ năm 2005, sau khi xuất xưởng 43.091 xe. Với phong cách này, chiếc xe sẽ có kiểu dáng thể thao hơn mẫu Fortwo thế hệ thứ 2, đủ chỗ ngồi tiện nghi cho ba người cùng với khoang chứa đồ rộng rãi.
Đặc biệt, ghế lái có thể xoay tròn, quay ngang ra phía cửa, giúp người lái ra vào xe thuận tiện. Các bức vẽ phác thảo thiết kế cũng cho thấy Smart đã bố trí hệ thống dây đai an toàn cho người lái khá phức tạp.
Dù chưa có thông tin chính thức, nhưng nguồn tin nội bộ Mercedes tiết lộ rằng, có thể mẫu xe mới sẽ được đặt tên là 'Forthree', có mặt tại các showroom vào năm 2014, như một phần trong kế hoạch mở rộng danh mục sản phẩm của Smart vào giữa thập kỷ tới.




Lê Thư
Theo Autocar










